Yealink MeetingEye 500 Pro: Современное решение для видеоконференций
Комплект видеотерминала M500-PRO-AVI-RU (с камерой UVC85, микрофоном VCM35, VCH51 Pro и Пультом ДУ), соответствует требованиям по поставке оборудования в государственные структуры
Yealink MeetingEye 500 Pro — это передовое решение для видеоконференций, предназначенное для средних и больших конференц-залов. Устройство обеспечивает превосходное качество аудио- и видеосигнала, поддерживает сверхчеткое изображение 4K и выдерживает до 50% потери видеопакетов без заметного снижения качества. С Yealink MeetingEye 500 Pro вы сможете организовать безопасные и эффективные онлайн-встречи, веб-конференции и аудиоконференции с кристально чистым звуком и изображением
Ключевые преимущества
Универсальность и масштабируемость
Поддержка различных сценариев: идеально подходит для конференц-залов среднего размера, тренинг-центров и переговорных комнат.
Модульная конструкция: легкая адаптация под конкретные потребности благодаря возможности наращивания аудио- и видеопериферии.
Простота использования и установки
Интуитивное управление: Сенсорный экран и пульт дистанционного управления обеспечивают легкость в использовании.
Форм фактор: Простота установки и развертывания, что позволяет удобно размещать устройство в шкафу.
Высокое качество изображения и звука
Поддержка 4K: Сверхчеткое изображение с поддержкой разрешения до 4K30.
Кристально чистый звук: Использование микрофонных массивов Yealink и саундбаров Yealink обеспечивает отличное качество звука
Надежность и безопасность
Гарантия и сервис: Гарантия Yealink AMS на 2 года и профессиональный сервис от Avicon.
Безопасность данных: Поддержка протоколов SRTP/TLS, шифрование AES, QoS и других технологий для защиты данных.
Комплексное решение
Встроенные функции: Совместное использование экрана, запись конференций, поддержка двухпотокового режима и многое другое.
Гибкость и совместимость: Поддержка двойного протокола H.323/SIP и интеграция с сервером видеоконференций и облаком Yealink.

Преимущества Yealink MeetingEye 500 Pro
-
Универсальность: Гибкость в использовании периферийного оборудования позволяет устройству быть оптимальным решением для конференц-залов, переговорных комнат, тренинг-центров и крупных аудиторий.
-
Простота использования: Управление осуществляется с помощью сенсорного экрана или пульта дистанционного управления, что обеспечивает легкость и удобство в эксплуатации.
-
Широкий спектр функций: Устройство поддерживает совместное использование экрана, запись конференций и множество других функций, необходимых для эффективной работы.
-
Высокое качество изображения и звука: Кристально чистое изображение и звук обеспечивают комфортную и качественную коммуникацию.
-
Комплексное решение: Базовая комплектация включает 2 года сервиса Yealink AMS. Дополнительно доступны панель управления CTP18 и VCH51 для подключения пользовательского оборудования, трансляции контента, совместной работы и использования видеотерминала в режиме BYOD.
-
Модульность: Модульная конструкция позволяет адаптировать систему под конкретные потребности вашей организации.
-
Поддержка кодеков: Поддержка различных кодеков обеспечивает совместимость с большинством систем видеоконференцсвязи.
-
Расширяемость: Возможность наращивания аудио- и видеопериферии для соответствия требованиям различных конференц-залов.
-
Качество звука: Использование микрофонных массивов Yealink и саундбаров MSpeaker II обеспечивает кристально чистый звук.
Технические характеристики MeetingEye 500 Pro:
-
Технические характеристики
Описание
Технические характеристики видео
• Портретное качество видео: до 4 Кп / 30
• Качество видео контента: до 4 Кп / 30
• Возможность двойного потока: до 4 Кп / 30 портретного контента + 4 Кп / 15 контента
• Поддержка 60 кадров
• Требования к пропускной способности:
- 4 Кп / 30, минимальная пропускная способность 2 Мбит / с (H.265)
- 1080p60, минимальная пропускная способность 1 Мбит / с (H.265)
- 1080p30, минимальная пропускная способность 512 Кбит / с (H.265)
- 720p30, минимальная пропускная способность 384 Кбит /с (H.265)
• Устойчивость к потере видеопакетов: 50%
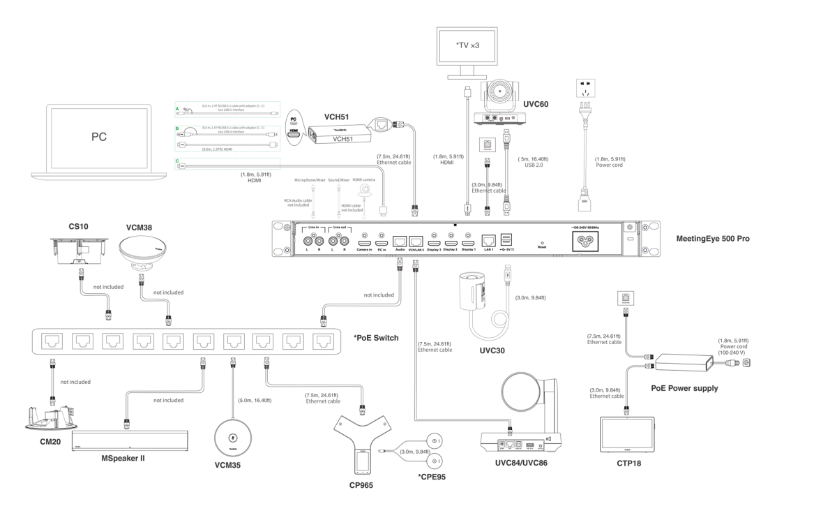
Камера
• Камеры Yealink UVC85, опционально UVC30 (поддерживает только вывод, без настройки и управления) / UVC84 / UVC86
• Камеры сторонних производителей: поддерживаются
Аудиоустройство
• Микрофон: опционально VCM35/VCM38/CM20/или устройство стороннего производителя
• Конференц-телефон: опционально один CP965 в качестве устройства для записи и воспроизведения, опционально одна пара дополнительных микрофонов CPE95 (т. е. два неразделимых микрофона) для использования с CP965
• Динамик: опционально MSpeaker II/CS10/или устройство стороннего производителя
Аксессуары для обмена контентом
Проводной обмен контентом VCH51 Pro (включая BYOD)
Контроллер
• Пульт дистанционного управления: стандартный пульт VCR11
• Сенсорная панель: дополнительная сенсорная панель CTP18
Обмен контентом
• Поддерживает передачу контента по HDMI IN
• Комплект для проводной вспомогательной потоковой передачи VCH51 Pro (опционально)
- Поддерживает видеовход HDMI / USB-C
- Поддерживает разрешение до 4Kp30 или 1080p60
Обход NAT
• ICE/TURN/STUN
• H.460
• Преодоление NAT (ручной / автоматический режим)
• Интеллектуальное преодоление брандмауэра Yealink
Управление конфигурацией
• Автоматическая настройка через веб-интерфейс/интерфейс дисплея / CTP18 / AutoP
• Обновление прошивки, восстановление заводских настроек
• Импорт и экспорт конфигурации
• Экспорт системного журнала
Сеть и безопасность
• TCP / IP: IPv4 и IPv6
• Протокол связи: H.323 / SIP
• Функция проникновения:
- Доступ к веб-безопасности HTTPS
- Поддержка сигнализации интерфейса API, TCP / IP и методов двойного подключения RS232
- SRTP / TLS, шифрование AES
- QoS: 802.1p / Q, Diffserv
- IEEE 802.1X, LLDP-MED, VLAN
- Защита от сетевых и протокольных атак
- Диагностика
- Диагностика аудио и видео - Диагностика сети
- Автоматическая синхронизация даты и времени SNTP
- Встроенное шифрование безопасности Сертификаты
• Функции шифрования: SRTP / TLS / H.235 / AES 256-битный
Физический Порт
• Порт Display: 3 * HDMI выходных порта, поддерживающих отображение до 4K при 30 кадрах в секунду
• Порт VCH: 2 * VCH/LAN (можно настроить как обычный VCH порт или интернет-порт), поддерживает аудио
• Входной порт для камеры: Для HDMI камеры, поддерживающей до 4K при 30 кадрах в секунду
• Входной порт для ПК: Прямое подключение ПК к основному устройству для совместного использования потока, поддерживает до 4K при 15 кадрах в секунду
• USB порт: 3 * USB-A, поддерживающих подключение UVC30
• Сетевой порт: 1 * сетевой порт 10/100/1000 Мбит/с (если VCH настроен как интернет-порт, поддерживаются два сетевых интерфейса)
• RCA вход для аудио: 2 порта
• RCA выход для аудио: 2 порта
• Порт питания: 100-240 В переменного тока, 1.5A, 50/60 Гц
Стандарт видеокодека
• H.265, H.264 SVC, H.264 HP, H.264, H.263. H.263+
• 50% устойчивость к потере видеопакетов
• Стратегия приоритета вспомогательного потока, стратегия приоритета звука
• Адаптация пропускной способности вызова, адаптация протокола, адаптация звука и видео
Стандарт аудиокодека
• AAC-LD, ARES, G.722.1C, G.722.1, G.722, G.711 (PCMU/PCMA), G.729
• Аудиотехнология
- Шумоподавляющая технология Yealink
- Многоканальное акустическое эхоподавление
- Многоканальная технология подавления реверберации
- Автоматическая регулировка усиления
- CNG/PLC/AJB/De-Rerb
• Защита от потери 80% аудиопакетов
Стандартный протокол связи
• H.323/SIP
• Двухпотоковый протокол: H.239 (H.323) / BFCP (SIP)
• Протокол управления камерой на дальнем конце (FECC): H.224/H.281
• Набор протоколов H.323: H.245, H.225, H.235, H.241
• Поддерживает учетную запись шлюза и учетную запись SIP
Разрешение видеозвонков
4K, 1080P, 720P, 480P, 360P, 4CIF, CIF
Другие физические атрибуты
• Источник питания: вход переменного тока 100-240 В
• Выход USB: 5В 1A
• Потребляемая мощность:
- В режиме ожидания: 7,6 Вт
- В режиме нормальной работы: 8,3 Вт
- Максимальная: 16,6 Вт
• Размеры (ШХВХГ):
- MeetingEye 500 Pro: 430 мм x 230 мм x 44 мм
- Пульт дистанционного управления VCR11: 190 мм x 55 мм x 24 мм
• Влажность рабочей среды: 10-95%
• Температура рабочей среды: 0-40 ℃
• Температура среды хранения: от -30 до 70 ℃
Особенности пакета
• N.W/CTN: 16,3 кг
• G.W/CTN: 17,4 кг
• Размеры коробки: 486 мм x 294 мм x 570 мм
Совместимость с устройствами:
MeetingEye 500 Pro
WPP20
×
WPP30
×
VCH51
Поддержка сопряжения / использования до 1
CM20
Поддержка сопряжения / использования до 4
VCM34
×
VCM35
Поддержка сопряжения / использования до 8
VCM36-W
×
VCM38
Поддержка сопряжения / использования до 4
CPW65
×
CPW90-BT
×
CP50
Поддержка сопряжения / использования до 1
CPE40
Поддержка сопряжения / использования до 7
MSpeaker II
При подключении к аудиопорту поддерживается сопряжение/использование до 4
При подключении к линейному выходу количество устройств не ограниченоCS10
Поддержка сопряжения / использования до 4
MSpeech
×
UVC30
Поддержка сопряжения / использования до 3
UVC84
Поддержка сопряжения / использования до 3
UVC86
Поддержка сопряжения / использования до 3
CTP18
Поддержка сопряжения / использования до 1
*PTC25
Поддержка сопряжения / использования до 1
CP965
Поддержка сопряжения / использования до 1
CPE95
Поддерживает одновременное использование до 2 (CPE95 необходимо использовать вместе с CP965.)
mTouch II
×
VCR 11
√
VCR 20
×
* Скоро поступит в продажу
Дополнительные услуги и поддержка
- Гарантия: 12 месяцев сервиса Yealink AMS.
- Сервис и поддержка: Техническая поддержка и сервис от Avicon в течение всего гарантийного срока и возможность продления гарантии до 5 лет
